1、首先,在中小学教师资格网进行报名,以湖北地区为例,分上半年和下半年,也就是一年内有两次。有的地区一年就一次报名及考试时间。请注意查询当地信息。



2、报名后,记得查询当地信息现场确认证件信息是网上直接确定还是需要现场确认,目前还是有些地区是需要现场审核信息的。以当地信息为准,当然,这些在
中小学教师资格网都是能查询到的。
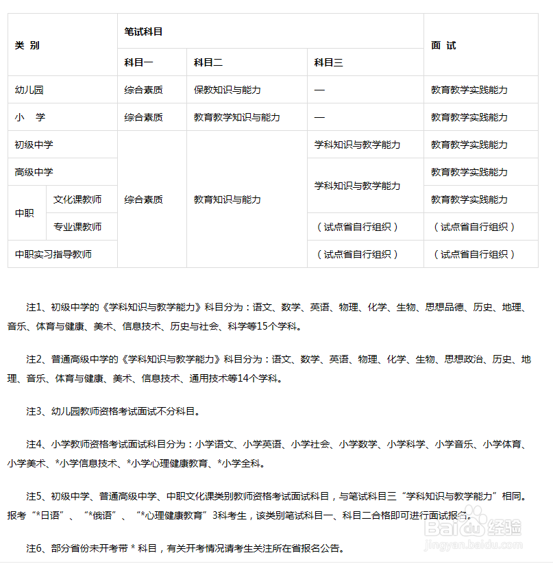
3、本人是考取的幼师资格证,幼师专业没有科目的选择,所以笔试只用考取两门,分别为:保教知识与能力、综合素质。如果是要考取中小学的,目前分了几大类,分的比之前详细很多,详情请看图片的分类。

4、当笔试顺利通过后,如果普通话证没拿到手的,在这个时间内记得考取普通话证,注:幼儿教师需要二甲及以上,语文科目也是!
5、笔试过后,记得留意面试的报名时间,不要错过!面试报名也是在中小学教师资格网进行报名。
6、笔试和面试都合格后,会有一张电子合格证,请记得把这个合格证打印出来!

7、最终认定,这个最终认定是需要到场认定的!
所需要的材料:1.考试合格证明2.本人的身份证的原件及复印件3.普通话证原件及复印件4.最高学历的毕业证及复印件5.本人填写的《教师资格认定申请表》(一式两份)6.思想品德情况的鉴定或者证明材料7.1寸近期正面免冠同底照片1张(最好与合格证一样的照片)8.体检证明
记得还要准备档案袋(所有东西都需要放入里面),还有档案袋的封面,地方的教育部门的网站都会出相应公告,附件都下载下来!
最后祝愿每位看到这篇分享的朋友,都能顺利考取资格证!